Le bicylindre de 1 084 cm3 qui anime Africa Twin, Rebel 1100 et NT1100 pourrait également trouver sa place sur un roadster classique. Voici les détails
Ce ne sont que des rumeurs, mais ces potins de moto anticipent souvent les plans des plus grandes marques du secteur et Honda reste un protagoniste absolu. Après avoir renouvelé une grande partie de sa gamme et présenté le crossover de tourisme NT1100 sous l’Aile d’Or de la Maison de Tokyo, un seul segment reste inhabité : celui des classiques. Et histoire d’épaissir un marché tendance, qui voit actuellement le 4 cylindres de la CB1100 à son rugissement final avec l’édition finale, au moins au Japon, Honda semble penser à un nouveau modèle.
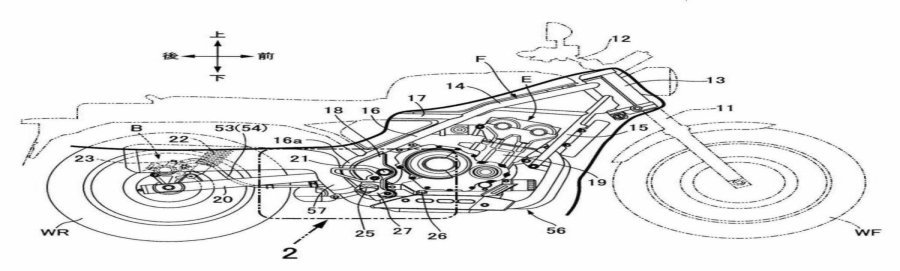
Du CB1100 … au CB1100
Cela ne changerait pas les initiales d’après les documents déposés à l’office japonais des brevets : en fait, nous parlons d’un Honda CB1100 Faucon, avec un style vintage rappelant les vieux Hawks avec un échappement de style brouilleur surélevé. Les dessins montrent également un châssis tubulaire à double berceau ouvert en acier, très similaire à celui déjà vu sur le Rebel 1100, avec des modifications dans le faux-châssis pour modifier son profil et ses dimensions. Bien sûr, le protagoniste serait le bicylindre 1 084 cm3 conçu pour Africa Twin, qui conquiert de plus en plus de segments de marché grâce à son utilisation sur le custom Rebel 1100 et le touring NT1100. Un vélo qui, s’il arrive, pourrait être compétitif avec ses 102 CV disponibles et le riche package électronique, et surtout aussi destiné à ceux qui veulent voyager avec ce type de vélo, compte tenu de la présence établie d’une version DCT.
Comment sera-t-il
Des dessins techniques froids à la réalité, le pas est loin d’être court : les collègues de Young Machine se sont occupés de raccourcir la distance, qui ont “conçu” en fonction des informations disponibles ce que le CB1100 Faucon (appelé GB1100 par eux pour la cohérence avec GB350). Le résultat n’est pas mauvais, nous croisons les doigts pour espérer que d’ici une saison, la Honda CB1100 Hawk passera d’un exercice de style à un nouveau protagoniste dans le segment moderne-classique.

.




